发布时间: 2025-05-22 14:02:02
在HIV与猴痘病毒(MPXV)合并感染的复杂免疫微环境研究中,单细胞RNA测序(scRNA-seq)技术成为解码免疫细胞动态的关键工具。本研究通过对6例住院患者(3例HIV阳性,3例仅MPXV感染)的外周血单核细胞进行高精度单细胞测序,首次系统绘制了急性期与恢复期的免疫细胞图谱。从B细胞的抗体分泌障碍到CD8+T细胞的功能耗竭,从NK细胞比例下降到中性粒细胞成熟加速——每一组数据背后,都依托于严格的实验设计、多组学整合分析及生物信息学验证。今天,我们将深入解析这一方法学框架如何揭示HIV相关免疫缺陷对猴痘病程的影响,并为精准干预提供新靶点。
题目:外周血单核细胞单细胞测序揭示了感染艾滋病毒的猴痘患者的免疫状况
杂志:Emerg Microbes Infect
影响因子:IF=8.4
发表时间:2025.01.27
研究背景
在感染HIV的猴痘病例中,约50%的患者为HIV阳性,数据表明,HIV阳性和猴痘合并感染可能导致更差的临床结果、更高的继发性细菌感染率和更高的死亡率。关于MPXV感染者体内免疫细胞动力学和相互作用的信息有限,鉴于合并感染的普遍性,我们迫切需要阐明感染或未感染HIV的MPXV患者的免疫细胞动力学图谱,以揭示HIV相关的免疫功能低下对MPXV进展的可能影响。
研究思路
作者利用单细胞测序绘制了急性期和恢复期的外周免疫反应图谱,包括B淋巴细胞、CD8+T细胞、NK细胞、单核细胞和树突状细胞、中性粒细胞。
主要结果
1、HIV阳性组和HIV阴性组的细胞图谱
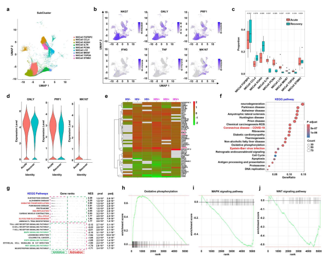
通过细胞注释共获得八种细胞类型,包括B细胞,CD4T细胞,CD8T细胞,巨核细胞,单核细胞衍生的树突状细胞,中性粒细胞,NK细胞和未分化T细胞,e-f表明MPXV感染会导致全面的免疫细胞改变,HIV患者在急性期表现出CD4缺陷,随后在恢复期出现NK细胞和中性粒细胞失调。
2、MPXV感染后B淋巴细胞及基因表达的变化
作者根据典型标记基因表达确定了五个簇(F2a),并评估了与活化相关的基因的表达,CD79A主要富集在亚簇1、3和5中,而MZB1和XBP1主要在亚簇2和4中表达(F2b),表明它们可能代表用于抗体产生的浆细胞。同时,所有亚簇均未表达CD79B,这导致BCR组织功能障碍,从而影响B细胞功能。浆细胞亚簇2和4的比例在患者急性期的比例明显高于恢复期(F2c)。细胞增殖标志物MKI67的表达主要在亚簇2和4中富集,而在亚簇1、3和5中几乎不存在,表明急性期抗体分泌细胞增殖(F2d)。为了探索MPXV感染时的分子扰动,对MPXV感染急性期和恢复期的患者进行了B细胞(包括浆细胞)的差异基因表达分析,CD38和CD27在非HIV患者中上调更明显(F2e),这表明HIV感染可能会限制MPXV感染后的细胞功能和分化。
3、MPXV感染后CD8+T细胞扰动的表征
作者根据典型标志基因表达确定了9个CD8+T细胞亚群,观察发现在大多数亚群中T细胞有效标志物的低表达,表明所有患者的CD8+T细胞均存在持续的T细胞功能障碍。
4、患者外周血NK细胞的变化
根据标记基因将NK细胞分为9个不同的亚群。分析表明,NK细胞通过表达细胞毒性分子发挥抗MPXV的作用。然而,HIV阳性患者的NK细胞比例下降,这可能会阻碍他们从MPXV感染中恢复。
5、单核细胞和树突状细胞的特征
根据单核细胞和树突状细胞亚群的特征,作者确定了三个不同的亚群。分析结果表明,mono/DC在抗MPXV功能期间被激活,而HIV改变了MPXV感染中的mono/DC动态,这可能会抑制抗MPXV免疫。
6、患者外周血中中性粒细胞的特征
作者从包含8个中性粒细胞亚簇的整个UMAP空间中提取了中性粒细胞(F6a)。几种中性粒细胞发育标志物的可视化表明样本中中性粒细胞的发育阶段高度异质性(F6b)。具体而言,中性粒细胞成熟的两个标志物FCGR3A和SELL在MPXV感染急性期表现出明显更高的mRNA水平,说明MPXV诱导的中性粒细胞成熟加速,这可能与病毒消除有关。粒细胞分化和ISG表达在HIV+患者中可以受到抑制。
7、免疫细胞的相互作用
根据细胞间的通讯作用推测LGALS9可能是限制MPXV消除后T细胞抗病毒应答的关键因素。此外,每种细胞类型的传出和传入相互作用概况分析也支持在急性期存在更强的相互作用(F7d)。单核细胞/树突状细胞(DC)和中性粒细胞介导的相互作用在急性期和恢复期均最强,在细胞相互作用的传入和传出信号方面,急性期和恢复期样本之间几乎没有差异(F7e-f)。简而言之,半乳糖凝集素、膜联蛋白、IL16和CCL是负责细胞相互作用的前四种分子(F7e-f)。这表明先天免疫细胞对于MPXV的消除至关重要,本研究的研究结果有助于确定潜在的靶向细胞相互作用,从而改善病毒的消除。
文章小结
总体而言,本研究提出了导致HIV感染MPXV患者病情严重的潜在机制,并有助于理解HIV合并MPXV感染患者的发病机制,从而加深了目前对MPXV感染的理解。单细胞数据确定了免疫功能低下个体(例如HIV感染者)更容易出现严重症状的潜在机制。获得性免疫缺陷患者可能需要更积极的医疗干预,而非自行痊愈。








下一篇:【临床速递】贝利木单抗写入复发性流产指南?2区期刊最新证据来了