发布时间: 2025-10-16 10:47:39
强直性脊柱炎(AS)的诊断与治疗,或许即将迎来全新的生物标志物!一项发表在《Ann Med》杂志上的研究,通过先进的生物信息学分析,精准锁定自然杀伤(NK)细胞在AS中的关键作用,并成功揪出6个与之相关的“核心基因”。它们不仅有望成为精准诊断的利器,更可能为未来治疗打开新的大门。快来一起看看这项有趣的研究吧!
题目:揭示自然杀伤细胞在强直性脊柱炎中的作用:识别诊断生物标志物和治疗靶点
杂志:Ann Med
影响因子:IF=4.3
发表时间:2025.01.24
AS是一种累及中轴关节的慢性自身免疫性疾病,免疫细胞在AS的发病机制中起着关键作用。本研究结合生物信息学方法和实验验证,探讨自然杀伤(NK)细胞在AS中的作用。
1、GSE25101(包含16名AS患者和16名正常对照者的PBMC)。
2、GSE73754(包含52名AS患者和20名正常对照者的全血)。
3、GSE194315(包含10名AS患者和29名健康个体的PBMCscRNA-seq数据)。
4、另一个关于肿瘤坏死因子‐α(TNF‐α)阻滞剂治疗AS的scRNA数据来自JingLiu的研究。
选取GSE25101和GSE73754两个芯片数据集,和GSE194315 scRNA-seq数据,分别进行差异表达基因(DEG)、功能富集分析和加权基因共表达网络分析(WGCNA),识别共表达基因的关键模块和参与NK细胞功能的基因。利用ROC曲线、逻辑回归分析和列线图评估关键基因的诊断价值,并采用实时PCR(RT-PCR)定量基因表达。
1、DEG筛选和通路富集分析
在GSE73754中的AS和健康样本之间共鉴定出88个上调基因和43个下调基因,在GSE25101中鉴定出94个上调基因和107个下调基因。DEG的GO富集分析表明GSE73754中涉及NK细胞介导的细胞毒作用(图1A),而在GSE25101中涉及细胞因子产生的正向调控(图1C)。GSEA分析进一步证实了GSE73754和GSE25101数据集中NK细胞介导的免疫的富集,具有统计学意义(图1B,D)。
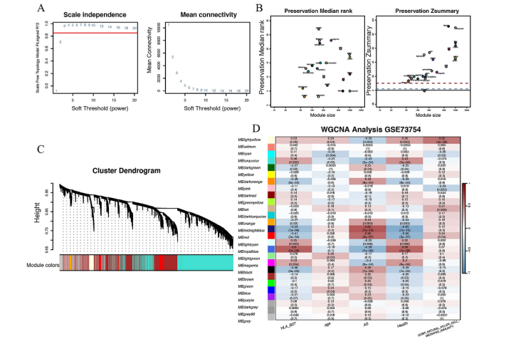
2、共表达网络的构建
通过WGCNA分析鉴定出27个共表达基因模块,去除4个保守性较差的基因模块后,共获得23个共表达基因模块。通过相关性分析,识别出与富集分数相关的基因模块(图2A-C),并根据热图发现MElightyellow模块与NK细胞介导的免疫通路相关性最高(图2D)。
3、选定基因的诊断预测价值
使用维恩图确定了6个关键基因(IL2RB、CD247、PLEKHF1、EOMES、S1PR5、FGFBP2)(图3A)。使用ROC曲线和AUC值评估了这些基因的诊断价值,发现AUC值范围为0.65至0.87,表明诊断价值中等到高等(图3B-C)。然后,使用逻辑回归构建了诊断预测模型,并使用列线图将结果可视化(图3D-F)。通过校准测试,p值为0.935(GSE73754)和0.812(GSE25101),表明模型拟合良好。GSE7375的AUC值为0.878,GSE25101的AUC值为0.805,表现出良好的判别能力(图3E-G)。
进一步分析了这六个基因在两个数据集中的表达情况及其与富集分数的相关性。其中,IL2RB、CD247、S1PR5和FGFBP2在两个数据集中AS组和健康组之间均存在差异表达(图4A–B)。此外,IL2RB、PLEKHF1、EOMES、S1PR5和FGFBP2的表达与NK介导的免疫通路富集分数呈显著相关性(图4C–D)。
4、ScRNA-seq分析、聚类和基因表达
利用来自GSE194315的scRNA-seq数据探讨了上述六个基因在NK细胞中的作用。发现除EOMES外,NK细胞中这六个基因的平均表达水平高于其他细胞(图5A)。进一步分析NK细胞中的基因表达水平,发现AS组和对照组之间的CD247、PLEKHF1、EOMES、S1PR5和FGFBP2存在统计学上的显著差异(图5B)。
5、枢纽基因表达的实验验证
作者量化了这六个基因在AS患者和健康对照者外周血中的表达水平,结果显示,表达最高的基因是FGFBP2,而表达最低的基因是PLEKHF1(图6)。值得注意的是,与健康供体相比,这六个基因中有五个在AS患者中的表达显著降低,分别是CD247、EOMES、FGFBP2、IL2RB和S1PR5。
6、TNF‐α阻滞剂治疗后的基因上调
为了阐明TNF-α阻滞剂对NK细胞的影响,作者分析了JingLiu的TNF-α阻滞剂治疗AS患者NK细胞的scRNA数据。与治疗前的AS患者相比,治疗后的AS患者的PLEKHF1、S1PR5和FGFBP2表达上调,表明TNF-α阻滞剂疗法逆转了AS中的NK细胞失调(图7)。
综上所述,生物信息分析强调了NK细胞在AS发病机制中的重要作用,并鉴定出IL2RB、CD247、PLEKHF1、EOMES、S1PR5和FGFBP2是与NK细胞相关的关键基因,这些基因可能作为诊断生物标志物,并为该疾病提供新的治疗靶点。此外,RT-PCR表明,AS患者外周血中IL2RB、CD247、EOMES、S1PR5和FGFBP2的水平降低。值得注意的是,TNF-α阻滞剂治疗可逆转这种降低。然而,NK细胞及其关键基因在AS发病机制中的作用仍需进一步研究。








下一篇:90%孕妈尿液中都有的这种物质,正在悄悄升高你的血糖?